别让高血压“悄悄偷走”健康!请看这份超实用的用药指南
随着现代生活节奏的加快,越来越多的人群患上了高血压。那么,如何判断是否患有高血压?又该如何用药呢?今天,91做爱 (91做爱 、91做爱 )药剂科药师刘冠群来为大家答疑解惑。
正确测量有效诊断高血压
高血压是以血压升高为主要特点的进行性“心血管综合征”。在未使用降压药的情况下,当收缩压≥140mmHg和(或)舒张压≥90mmHg时,在未使用降压药物的情况下,非同日3次测量血压,就可诊断为高血压。

高血压是“无声的杀手”
高血压初期可能无明显症状,被称为“无声的杀手”。但有些人会感到头疼、头晕等轻微不适,容易被忽视。长期未治疗的高血压会对心脏、大脑、肾脏和眼睛造成严重伤害,可能导致冠心病、脑梗死等疾病。
生活中养成良好生活方式
一旦诊断为高血压,无论是否开始药物治疗,都应立即通过改变生活方式干预。干预措施包括:减少钠盐摄入、增加钾摄入、合理膳食、控制体重、不吸烟、限制饮酒、运动干预、减轻精神压力、保持健康睡眠等。

高血压药物该如何选择
如果经过3—6个月的生活方式干预,血压仍不能控制在目标范围内,应在医生的指导下开始药物治疗。目前,我国指南推荐的一线降压药物分为以下5大类:
1.钙通道阻滞剂(CCB):降压作用稳定可靠,不影响糖和脂代谢,有保护靶器官作用,还有保护动脉硬化的功能。
常用药物有氨氯地平、硝苯地平、非洛地平、尼群地平、拉西地平等。
2.血管紧张素转换酶抑制剂(ACEI):对靶器官有保护作用,有糖尿病和心室肥厚的病人应该将它作为首选药物。
常用药物有卡托普利、依那普利、贝那普利、赖洛普利、福辛普利等。
3.血管紧张素Ⅱ受体阻断剂(ARB):不仅有降压作用,还有保护心功能、抗心力衰竭、保护肾功能、延缓肾脏损害、逆转左心肥厚的作用。有心力衰竭、心室肥厚等病人可以作为首选用药。
常用药物有洛沙坦、缬沙坦、伊贝沙坦、厄贝沙坦、坎地沙坦酯、替米沙坦、奥美沙坦酯等。
4.β受体阻滞剂:有冠心病、心律失常、心力衰竭、心室肥厚、心率快的患者,在降压药的选择上,最好加上β受体阻滞剂,将心率降下来。
常用药物有美托洛尔、倍他洛尔、比索洛尔、阿替洛尔、普奈洛尔等。
5.利尿剂:可降低高血压所致合并症发生率和死亡率,并对靶向器官有一定的保护作用。但由于其会降低血钾,长期应用者应适量补钾。
常用药物有氢氯噻嗪、氯噻酮、螺内酯、阿米洛利、呋塞米、氨苯喋啶、吲达帕胺等。
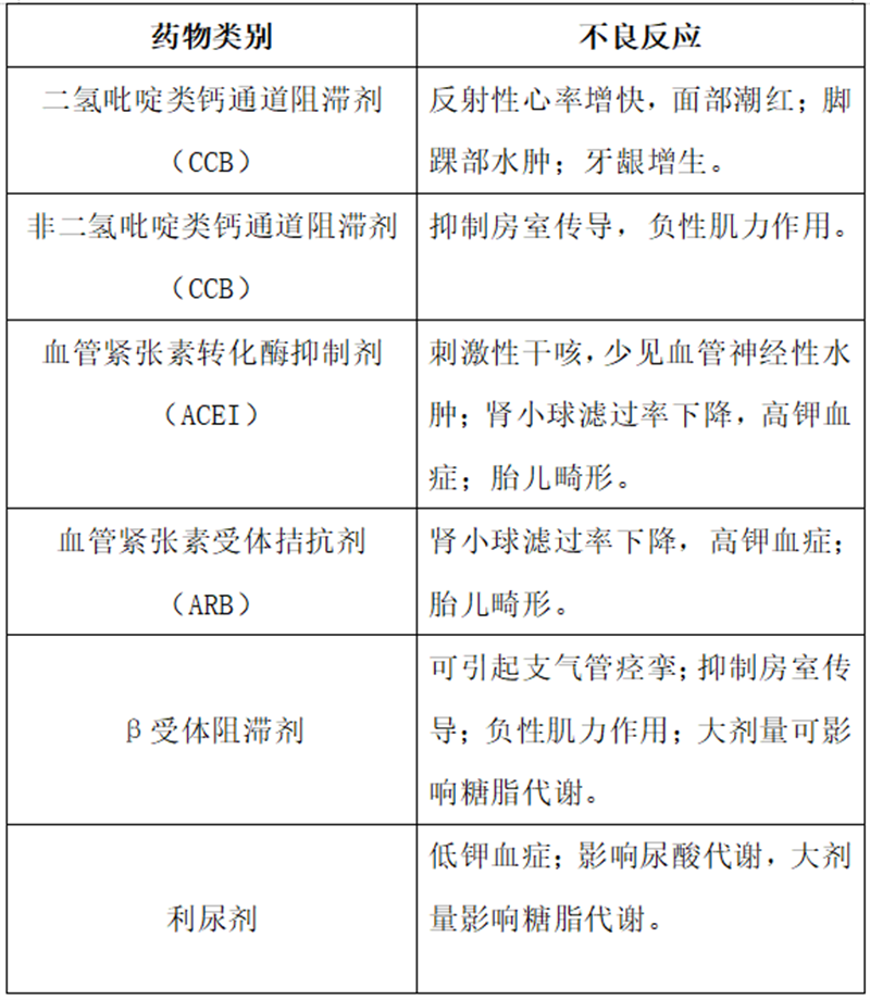
在此,刘冠群药师提醒大家,这5类药物会有不良反应,要慎重服用。

联合用药方案降低高血压
血压≥160/100mmHg,高于目标血压20/10mmHg的心血管高危/很高危患者,或单药治疗未达标的高血压患者,应进行联合降压治疗。两药联合时,降压作用机制应具有互补性,具有相加的降压作用,以及互相抵消或减轻不良反应的作用。
血压稳,健康才能稳!学会正确服药,一起守护健康!